Outils pour utilisateurs

Outils du site


veeam

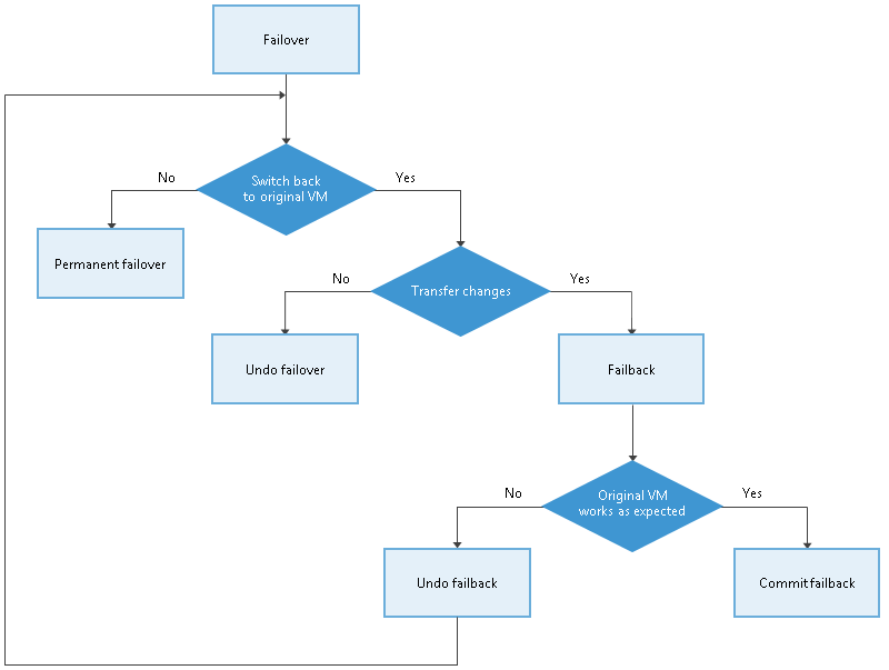
FAILOVER

Vous venez de réaliser un Failover, c’est à dire une bascule sur votre VM réplica suite à la panne de votre VM principale.

Maintenant que le Failover est correctement réalisé, les options suivantes sont disponibles :

  • Permanent Failover : la VM réplica devient la machine de production, le job de réplication est désactivé par Veeam. A utiliser si votre VM de production est perdu.
  • Undo Failover : la VM réplica est éteinte, et toutes les modifications apportées durant son fonctionnement sont supprimées.
  • Failback to production : la VM réplica est éteintes, les modifications apportées durant son fonctionnement sont répliquées sur la VM de production, et la VM de production est remise en fonction

veeam.txt · Dernière modification : de huracan

DokuWiki Appliance - Powered by TurnKey Linux